Organigrammi
Consulta gli organigrammi dell'Azienda
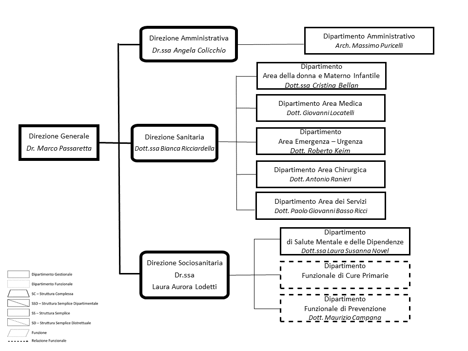
Direzioni e dipartimenti

Direzione Generale

Direzione Sanitaria

Direzione Sociosanitaria

Dipartimento Amministrativo

Dipartimento Area Emergenza - Urgenza

Dipartimento Area della Donna e Materno Infantile

Dipartimento Area Medica

Dipartimento Area Chirurgica

Dipartimento di Salute Mentale e delle Dipendenze

Dipartimento Area dei Servizi

Dipartimento di Cure Primarie

Dipartimento Funzionale di Prevenzione
